
Die vorhandenen Apps wurden von vielen Bürger:innen als kompliziert und wenig ansprechend empfunden. Das führte zu geringer Nutzung und schwacher Beteiligung – und genau hier begann meine Herausforderung.
Durch Nutzerrecherche und Wettbewerbsanalyse konnte ich wertvolle Einblicke in die Bedürfnisse der Nutzer sowie in bestehende Apps gewinnen.
Qualitative Einblicke ins Nutzungsverhalten
Die häufigsten Probleme aus den Interviews habe ich zusammengefasst und in einem Balkendiagramm dargestellt:
Teilnehmer*innen:
8 Bürger*innen (18–65 Jahre).
Dauer:
ca. 20 Minuten.
Format:
Online-Videoanruf + kurze praktische Testaufgabe in der App.

Quantitative Bestätigung & Muster
Um die qualitativen Erkenntnisse aus den Interviews mit quantitativen Daten zu stützen, habe ich eine Online-Umfrage durchgeführt.
Teilnehmerzahl:
45 Bürger*innen (18–70 Jahre).
Fragebogen:
10 Fragen (Likert-Skala 1–7) zu Navigation, Verständlichkeit, Interaktivität, Barrierefreiheit und Gesamtzufriedenheit
Ziel: Nutzung, Probleme, Erwartungen erfassen

60 % seltene Nutzung ·
68 % verwirrte Navigation ·
55 % wünschen Austausch ·
40 % ältere Nutzer mit Problemen Durchschnittswerte: Navigation (3.5), Interaktivität (3.8), Barrierefreiheit (3.9) – alle unter neutral (4) → deutlicher Verbesserungsbedarf.
Stärken & Schwächen bestehender Lösungen
Um die bestehenden Lösungen besser zu verstehen, habe ich zwei etablierte Bürgerbeteiligungs-Plattformen analysiert:
Decidim (Spanien, Open Source) I MeinBerlin.de (Deutschland, Senatsverwaltung Berlin)
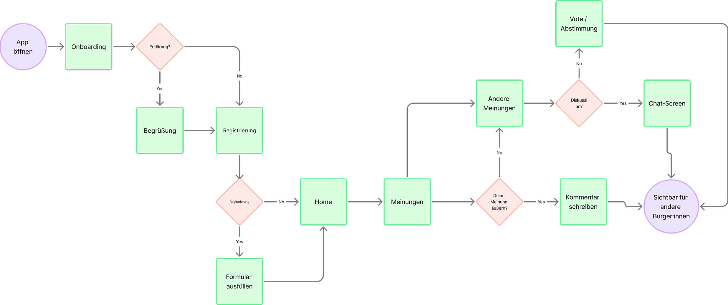
Auf Basis der Pain Points entwickelte ich erste Konzeptideen und Wireframes. Durch Feedback und Tests wurden die Ansätze schrittweise verfeinert.



.png)






Die überarbeitete Bürgerbeteiligungs-App führte zu messbaren Verbesserungen in der Nutzung und Akzeptanz:
- Verbesserte Nutzerfreundlichkeit:
Klar strukturierte Navigation → 95 % der Nutzer*innen fanden Inhalte schneller.
Vereinfachte Formulare → -50 % Abbruchrate bei Anliegen-Einreichungen.
- Positives Feedback:
Bürger*innen bewerteten die App als einfacher, transparenter und inklusiver.
Projektleitung lobte die klare Struktur und die gestiegene Akzeptanz in unterschiedlichen Altersgruppen.
- Beispielhafte Wirkung:
Die App entwickelte sich von einer schwer zugänglichen Plattform hin zu einem intuitiven, inklusiven Tool für Bürgerdialog und Mitgestaltung.
Durch die Arbeit an der Bürgerbeteiligungs-App habe ich wichtige Erkenntnisse für meine Rolle als UX/UI-Designerin gewonnen:
- Nutzerfeedback in frühen Phasen spart Zeit und verhindert Fehlentwicklungen.
- Reduzierte Formulare und klare Navigation steigern die Zufriedenheit deutlich.
- Bürger*innen beteiligen sich aktiver, wenn sie Kommentare, Likes oder direkte Rückmeldungen geben können.
- Barrierefreiheit und altersgerechtes Design sind Schlüsselfaktoren für breite Akzeptanz.
Persönlich habe ich gelernt, wie wichtig es ist, Design-Entscheidungen datenbasiert zu validieren und die Nutzer*innen konsequent in den Mittelpunkt zu stellen.

Ich liebe es, durch kreative Problemlösungen beeindruckende digitale Erlebnisse zu gestalten. Lade meine Portfolio-Mappe herunter, um mehr über meine Erfahrung, Projekte und Designphilosophie zu erfahren.